近日,我院郑文明教授团队在《Plant Biotechnology Journal》上发表了题为"TaSPX3 Enhances Wheat Resistance to Leaf Rust by Antagonising TaDi19-Mediated Repression of Pathogenesis-Related Genes"的研究论文。该研究首次揭示了小麦SPX家族蛋白TaSPX3通过拮抗转录因子TaDi19对病程相关基因(TaPRs)的抑制作用,正向调控小麦对叶锈病抗性,为小麦抗病育种提供了新的分子靶点和遗传资源。
小麦叶锈病由专性寄生真菌Puccinia triticina Eriksson(Pt)引起,是全球小麦生产的主要威胁之一,每年导致约5%-15%的产量损失。尽管种植抗病品种是可持续的防控策略,但病原菌频繁的毒力变异常使单一抗病基因失效。因此,挖掘广谱抗性基因并解析其分子机制对小麦安全生产至关重要。
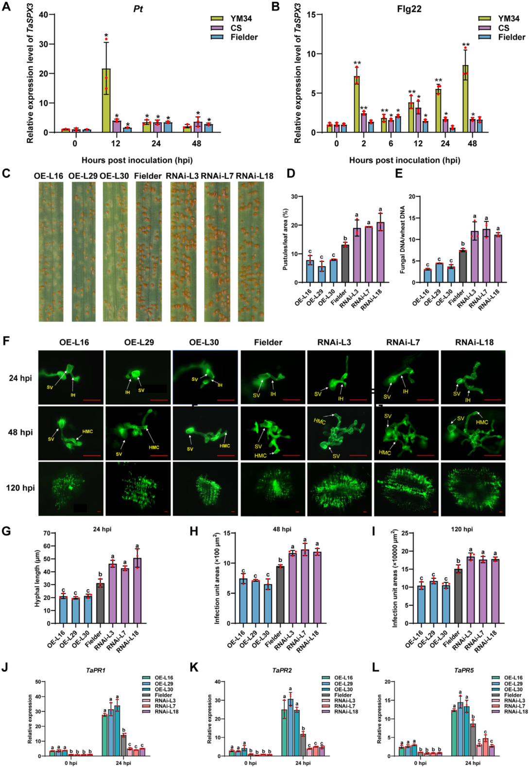
研究对不同抗/感病小麦品种接种叶锈菌和flg22处理后,发现TaSPX3被显著诱导表达。功能验证表明,TaSPX3基因沉默株系对叶锈菌感病性增强,而过表达转基因小麦叶锈病抗性显著增强,表明TaSPX3正向调控小麦叶锈病抗性(图 1)。作者同时评估了TaSPX3过表达转基因植株对其他叶锈菌分离株以及小麦白粉病菌的抗性,结果表明过表达TaSPX3赋予小麦对多个叶锈菌和白粉菌株抗性;温室条件下,TaSPX3转基因不影响小麦的重要农艺性状,显示出广阔的育种应用前景。
研究对不同抗/感病小麦品种接种叶锈菌和flg22处理后,发现TaSPX3被显著诱导表达。功能验证表明,TaSPX3基因沉默株系对叶锈菌感病性增强,而过表达转基因小麦叶锈病抗性显著增强,表明TaSPX3正向调控小麦叶锈病抗性(图 1)。作者同时评估了TaSPX3过表达转基因植株对其他叶锈菌分离株以及小麦白粉病菌的抗性,结果表明过表达TaSPX3赋予小麦对多个叶锈菌和白粉菌株抗性;温室条件下,TaSPX3转基因不影响小麦的重要农艺性状,显示出广阔的育种应用前景。

图1. TaSPX3参与小麦抗叶锈病的功能鉴定
为阐明TaSPX3调控小麦抗病的分子机制,本研究以TaSPX3蛋白为诱饵,通过酵母双杂交筛选小麦cDNA文库,鉴定出锌指转录因子TaDi19-1D为TaSPX3的候选靶标。作者进一步利用体外pull-down、双分子荧光互补和分裂荧光素酶互补实验,证实TaSPX3与TaDi19-1D能够在体内外互作(图2)。

图2. TaSPX3与TaDi19-1D互作
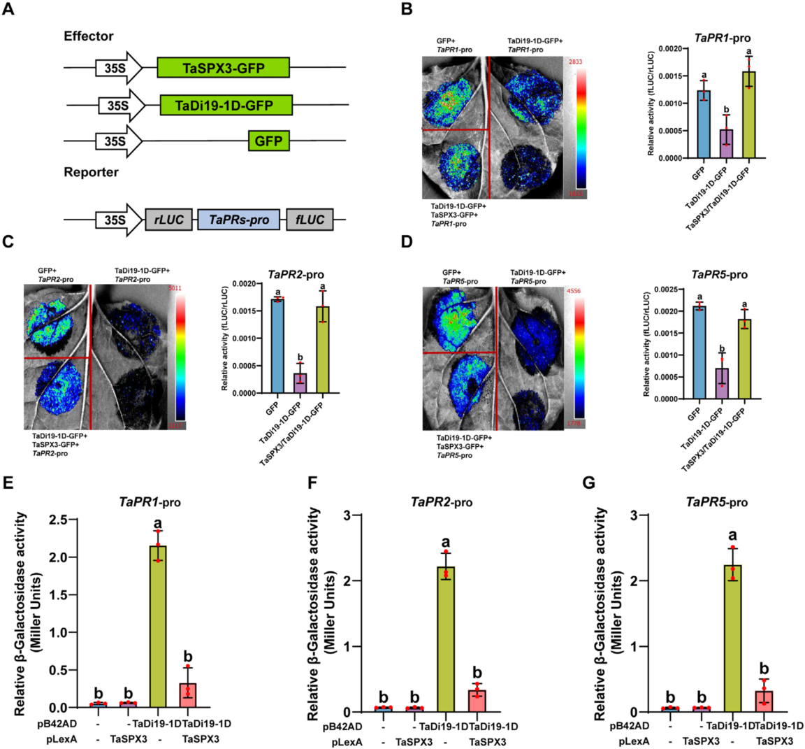
通过对抗性相关基因启动子序列分析,发现TaPR1、TaPR2和TaPR5等基因启动子包含Di19家族蛋白保守的DIBS结合基序。进一步通过荧光素酶和β-半乳糖苷酶活性实验,发现TaDi19-1D能结合TaPR1、TaPR2和TaPR5基因启动子的DIBS motif序列并抑制其表达,而TaSPX3共表达后通过物理互作阻断TaDi19-1D与DNA的结合,从而解除对防御基因的抑制。(图3)。作者还发现瞬时沉默TaDi19后增强了小麦对叶锈病的抗性,并促进了TaPRs基因的表达。

图3. TaSPX3与TaDi19的互作平衡调控小麦TaPRs的表达
作者提出了TaSPX3-TaDi19-TaPRs调控小麦叶锈病抗性的工作模型:当叶锈菌侵染时,病原识别触发TaSPX3和TaDi19的表达变化。在TaSPX3过表达植株中,高丰度的TaSPX3蛋白直接与TaDi19蛋白结合形成复合物,从而缓解其对下游TaPRs的抑制,增强小麦对叶锈病的抗性。相反,在TaSPX3沉默植株中,TaSPX3蛋白含量降低导致TaDi19对TaPRs的抑制作用增强,加重叶锈病发生(图 4)。

图4. TaSPX3-TaDi19-TaPRs调控小麦免疫反应的模型图
我院在读博士生千慧敏为论文第一作者,郑文明教授、刘娜教授和青年教师宋鹏宇为共同通讯作者,农学院王道文研究员和张建萍教授指导并参与了课题研究。该研究得到国家自然科学基金(32400243)、河南省重大科技专项(221100110100)和国家重点研发计划(2021YFF1000203)等项目的资助。
编辑/宋鹏宇 审核/张会勇



